SPREME SPREME
th
EN
  • เกี่ยวกับเรา
    • เรื่องราวของเรา
    • ลักษณะการประกอบธุรกิจ
    • โครงสร้างการบริหาร
      • โครงสร้างองค์กร
      • คณะกรรมการบริษัท
      • คณะกรรมการตรวจสอบ
      • คณะกรรมการสรรหาและกำหนดค่าตอบแทน
      • คณะกรรมการบริหาร
      • คณะกรรมการบริหารความเสี่ยง
      • คณะผู้บริหาร
    • รางวัลและใบรับรอง
  • ธุรกิจของเรา
    • ธุรกิจจำหน่ายและติดตั้งอุปกรณ์
    • ธุรกิจให้บริการดูแลบำรุงรักษาและซ่อมแซม (ธุรกิจ MA)
    • ธุรกิจให้เช่าระบบ
    ธุรกิจของเรา
  • นักลงทุนสัมพันธ์
    • หน้าหลักนักลงทุนสัมพันธ์
    • ข้อมูลทางการเงิน
      • ข้อมูลสำคัญทางการเงิน
      • รายงานประจำไตรมาส
    • ข้อมูลราคาหลักทรัพย์
      • ราคาหลักทรัพย์
      • เครื่องคำนวณการลงทุน
    • ข้อมูลสำหรับผู้ถือหุ้น
      • ผู้ถือหุ้นรายใหญ่
      • การจ่ายเงินปันผล
      • การประชุมผู้ถือหุ้น
      • สิทธิของผู้ถือหุ้น
    • ข่าวสารนักลงทุนสัมพันธ์
      • ข่าวแจ้งตลาดหลักทรัพย์
      • ปฏิทินนักลงทุนสัมพันธ์
    • เอกสารเผยแพร่
      • หนังสือชี้ชวน
      • แบบฟอร์ม 56-1 One Report
      • เอกสารนำเสนอ และเว็บแคสต์
      • Fact Sheets
      • เอกสารเพื่อนักลงทุน
    • สอบถามข้อมูล
      • ติดต่อนักลงทุนสัมพันธ์
      • สมัครรับข่าวสาร
  • การพัฒนาอย่างยั่งยืน
    • ภาพรวมการพัฒนาอย่างยั่งยืน
    • ด้านสิ่งแวดล้อม
    • ด้านสังคม
    • การกำกับดูแลกิจการ
    • ช่องทางการแจ้งเบาะแสและข้อร้องเรียน
    การพัฒนาอย่างยั่งยืน
  • ศูนย์รวมข่าวสาร
    • ข่าวสารและกิจกรรม
    • ข่าวประชาสัมพันธ์
    • กิจกรรมขององค์กร
    ศูนย์รวมข่าวสาร
  • ร่วมงานกับเรา
    • ตำแหน่งงาน
    • แบบฟอร์มสมัครงาน
    ร่วมงานกับเรา
  • ติดต่อเรา
โครงสร้างองค์กร
  1. หน้าหลัก
  2. เกี่ยวกับเรา
  3. โครงสร้างการบริหาร
  4. โครงสร้างองค์กร

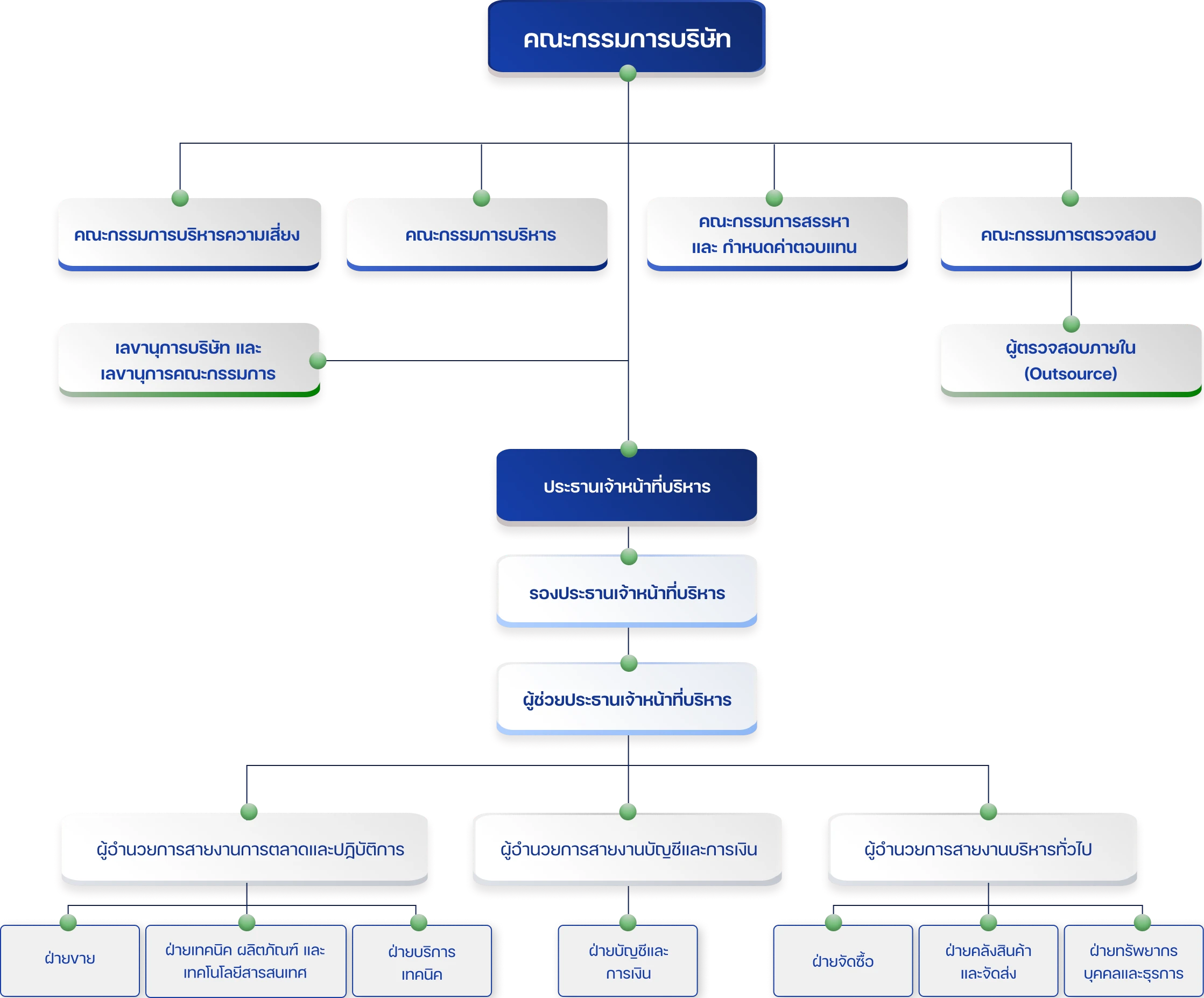
โครงสร้างองค์กร

ขยายรูปภาพ
ติดต่อเรา
บริษัท สุพรีม ดิสทิบิวชั่น จำกัด (มหาชน)
2/1 ซอยประดิษฐ์มนูธรรม 5 ถนนประดิษฐ์มนูธรรม แขวงท่าแร้ง เขตบางเขน กรุงเทพฯ 10230

ติดตามเรา:

โทรศัพท์:
02-943-8182
บริการหลังการขาย:
02-109-8800
โทรสาร:
02-943-8191
อีเมล:
ฝ่ายขาย sale@supreme.co.th ฝ่ายทรัพยากรบุคคล human@supreme.co.th ฝ่ายบริการเทคนิค service@supreme.co.th เจ้าหน้าที่คุ้มครองข้อมูลส่วนบุคคล dpo@supreme.co.th

© สงวนลิขสิทธิ์ พ.ศ. 2569 บริษัท สุพรีม ดิสทิบิวชั่น จำกัด (มหาชน)

    ข้อกำหนดและเงื่อนไข
    นโยบายความเป็นส่วนตัว
    นโยบายคุกกี้
    แผนผังเว็บไซต์